A panelről

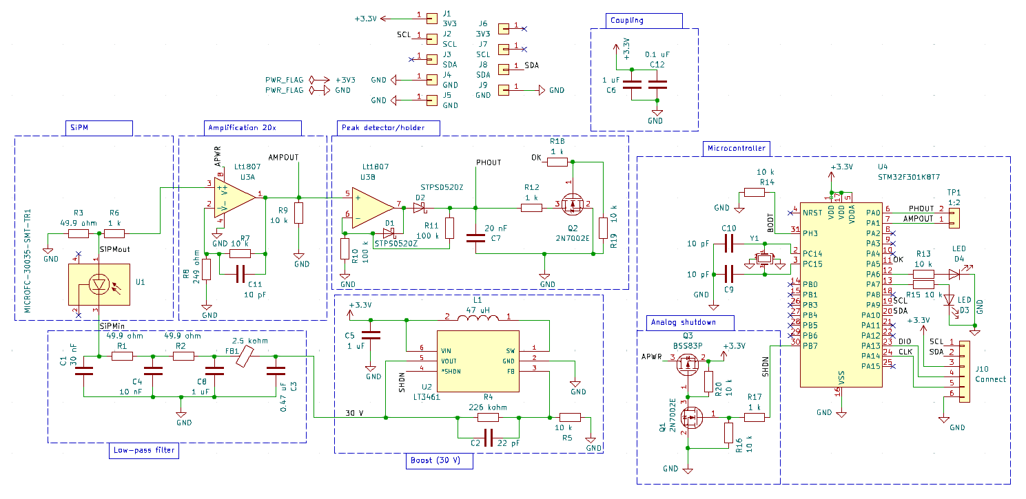
A Celeritas modul működése egy SiPM szenzoron alapszik, mely egy szcintillátor anyaggal párosítva a bejövő részecskék hatására elektromos jeleket ad.
A panelen található mikrokontroller a jeleket mintavételezi és csúcsérték szerint bekategorizálja.
A hardver fő elemei
- Kapcsolóüzemű táp
- Silicon photomultiplier szenzor
- Erősítő
- Analóg jelcsúcsstartó
- STM32F301K8T6 mikrokontroller és annak ADC-je


A mérés elmélete
Az ionizáló részecskék átjutnak a fénymentesen zárt doboz falán és a szcintillátor anyagban elnyelődnek, melynek hatására az a veszteségektől eltekintve az eredeti energiával arányos darabszámú fotont bocsát ki 450 nm-en.
A SiPM záróirányba van kapcsolva. Az egyszerű modell szerint egy-egy látható foton egy-egy mikrocellát süt ki a SiPM-ben, melynek hatására az darabszám arányosan vezetővé válik, így feszültség jelenik meg a nyitóoldalán. A mikrocellák a beljük épített töltőellenállásokon folyó áram hatására kerülnek vissza kezdeti állapotba, a lecsengés exponenciális.
A jelet az erősítő fokozat húszszorozza, majd a jelfogó kitartja a csúcsértéket, hogy az analóg-digitál átalakító mintavételezni tudja. Az így mért feszültség érték gyakorlatilag lineáris függvénye az ionizáló részecske összenergiájának.
Kalibráció
Kalibrációkra a BME Nukleáris Technika Intézetében került sor, ahol különböző radioaktív pontforrásokkal lett a kísérlet hitelesítve. Az irodalomban ismert kibocsátások segítségével azonosítani lehetett az izotópokra jellemző energia - mV párokat, melyekre lineárisan illeszteni lehetett.
Néhány példa:
Cézium-137

Európium-152

Rádium-226

A kalibrációs egyenes:

Kommunikáció
A kísérlet rendelkezik beállításokkal a mérés kivitelezésére vonatkozóan és I2C vonalon kommunikál a HUNITY (NMHH-1) műhold fedélzeti számítógépével.

Részletes dokumentáció
Tudományos forrás és analóg áramkör:
https://doi.org/10.48550/arXiv.1801.03029